抱歉,您的浏览器无法访问本站
本页面需要浏览器支持(启用)JavaScript
了解详情 >

前情提要

上期 文章中,我有说过要新开一个坑,讲讲 bin.lua 怎么实现打包的

今天我这是来填坑了。

正文

OK,进入正题。

相信大部分用过 AndroLua+ 的人(以及基于此的衍生编辑器),都在感叹于 Lua 的免安装运行,以及那飞快的打包速度(对比 Gradle 来说,是的)。要想知道为什么 AndroLua+ 打包这么快,不如先看看与目前指定官方的 Android 项目的构建系统 Gradle的打包流程。

Gradle 是怎么打包的?

来,咋们直接上图。

image.webp

是不是看起来就挺抽象的?其实这还是旧版本的,在新版本的 Android Gradle Plugin 中,这个流程更复杂。

当然了,我们今天并不是来研究 Android 的 Gradle 插件怎么打包的(这东西很复杂,而且我都没啃完…)。这里就给出一个简单的结论:

  1. 项目的资源文件 (res/drawable,…) 经过 aapt/aapt2 处理(资源编译)生成编译后产物。
  2. 在资源编译时并行处理其他操作,比如编译 java 和 kotlin 文件到 dex(source->class->dex)。
  3. 调用 zipflinger(旧版本为 apkbuilder),将我们之前资源编译,代码编译 (native 代码到 so,jvm 字节码到 dex),以及 assets 等项目内其他资源文件夹都打包成 zip 文件。
  4. 调用 apksigner 签名,签名后 zipalign 对齐,就产出了打包出来的 apk。

看起来还挺复杂的吧,哈哈。其实这已经是我简化了很多步骤的情况,真正的 Android Gradle Plugin 打包流程比这个复杂的多,不过整体流程基本是这样。

现在你可以要问,那这和 AndroLua+ 打包有啥关系啊?其实 AndroLua+ 也是实现了类似这么一套的打包流程。但是,他简化了很多东西,从根本上就能比 Gradle 打包快了,还使用了某些黑科技。往下看就知道了。

那 AndroLua+ 呢?

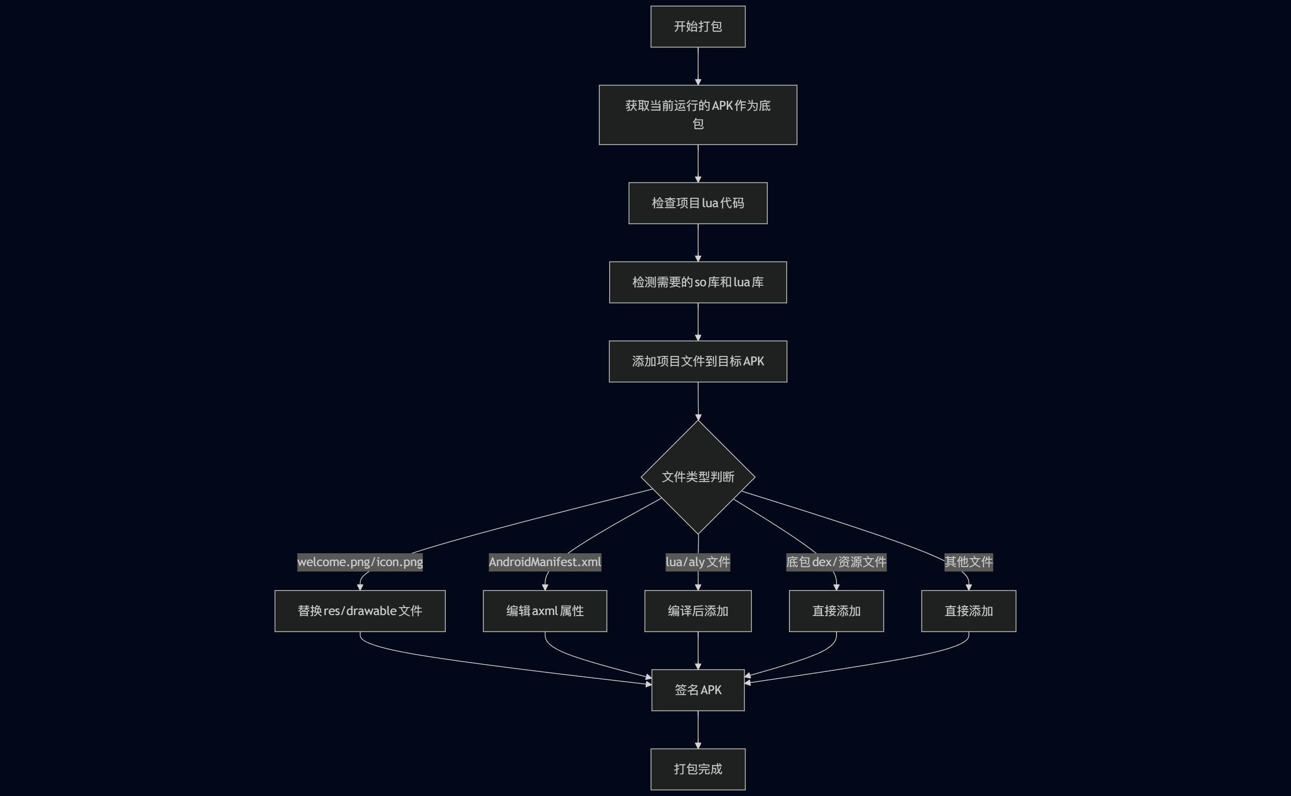
AndroLua+ 的打包流程就简单多了,这边就描述一下过程吧:

  1. 获取当前运行的软件的 apk,做为底包
  2. 检查项目的 lua 代码文件,正则匹配出有那些 so 库或者 lua 库是需要塞进目标 apk 的(不需要的就不加进去了缩小体积)
  3. 添加项目文件到目标 apk 的 assets 目录下,并且遍历底包的文件也添加进去
    1. 如果为项目文件的 welcome.png, icon.png,这两个特殊文件需要塞进 res/drawable 里替换底包文件以实现替换图标和启动图(还是会添加进 assets 里面)
    2. 如果为底包的 AndroidManifest.xml,则使用 mao.dex 编辑 axml 属性,更改包名,targetSdk,权限等属性。
    3. 如果为项目文件的可编译文件(lua/aly),则在编译后放入目标 apk。
    4. 如果为底包的 dex 或者资源文件,直接添加进去(不用编译了)。
    5. 如果为其他可被添加进去目标 apk 的文件,则直接添加进去。
  4. 使用 sign.dex 签名 apk,最终生成已签名的 apk,打包完成。

看文字描述,是不是感觉比上面 gradle 的打包流程感觉多了?下面还有流程图版的:

mermaid-diagram-2025-07-22-030330.png

怎么样?是不是比上面 Android 打包的架构图简单多了?而且这基本描述了打包代码的整块逻辑了,而不是上面那样的缩略总结。

对比一下我们也可以看到,AndroLua+ 的打包流程少了很多东西。主要是资源文件和 dex 的编译,只需要编译 lua 代码文件,其他的直接使用底包里的文件。这样就不需要调用其他的工具,来编译资源和 dex 文件了,速度自然就快了很多。

看到这基本上也得出结论了吧?一般来说标题需要讲的东西就到这了。但只是这样怎么能行?不上点代码干货可不行。接下来我就开始从代码层面讲讲 AndroLua+ 怎么打包的。

下面的源码分析需要你有一定的 lua 基础和 java 基础,否则可直接下滑查看后面的省流(总结)。

源码分析

AndroLua+ 是使用 bin.lua 提供函数来进行打包的,下面先贴个 bin.lua 的无注释源码。

bin.lua 源码
require "import"
import "java.util.zip.ZipOutputStream"
import "android.net.Uri"
import "java.io.File"
import "android.widget.Toast"
import "java.util.zip.CheckedInputStream"
import "java.io.FileInputStream"
import "android.content.Intent"
import "java.security.Signer"
import "java.util.ArrayList"
import "java.io.FileOutputStream"
import "java.io.BufferedOutputStream"
import "java.util.zip.ZipInputStream"
import "java.io.BufferedInputStream"
import "java.util.zip.ZipEntry"
import "android.app.ProgressDialog"
import "java.util.zip.CheckedOutputStream"
import "java.util.zip.Adler32"

local bin_dlg, error_dlg
local function update(s)
bin_dlg.setMessage(s)
end

local function callback(s)

LuaUtil.rmDir(File(activity.getLuaExtDir("bin/.temp")))
bin_dlg.hide()
bin_dlg.Message = ""
if not s:find("成功") then
error_dlg.Message = s
error_dlg.show()
end
end

local function create_bin_dlg()
if bin_dlg then
return
end
bin_dlg = ProgressDialog(activity);
bin_dlg.setTitle("正在打包");
bin_dlg.setMax(100);
end

local function create_error_dlg2()
if error_dlg then
return
end
error_dlg = AlertDialogBuilder(activity)
error_dlg.Title = "出错"
error_dlg.setPositiveButton("确定", nil)
end

local function binapk(luapath, apkpath)
require "import"
import "console"
compile "mao"
compile "sign"
import "java.util.zip.*"
import "java.io.*"
import "mao.res.*"
import "apksigner.*"
local b = byte[2 ^ 16]
local function copy(input, output)
LuaUtil.copyFile(input, output)
input.close()
--[[local l=input.read(b)
while l>1 do
output.write(b,0,l)
l=input.read(b)
end]]
end

local function copy2(input, output)
LuaUtil.copyFile(input, output)
end

local temp = File(apkpath).getParentFile();
if (not temp.exists()) then

if (not temp.mkdirs()) then

error("create file " .. temp.getName() .. " fail");
end
end

local tmp = luajava.luadir .. "/tmp.apk"
local info = activity.getApplicationInfo()
local ver = activity.getPackageManager().getPackageInfo(activity.getPackageName(), 0).versionName
local code = activity.getPackageManager().getPackageInfo(activity.getPackageName(), 0).versionCode

--local zip=ZipFile(info.publicSourceDir)
local zipFile = File(info.publicSourceDir)
local fis = FileInputStream(zipFile);
--local checksum = CheckedInputStream(fis, Adler32());
local zis = ZipInputStream(BufferedInputStream(fis));

local fot = FileOutputStream(tmp)
--local checksum2 = CheckedOutputStream(fot, Adler32());

local out = ZipOutputStream(BufferedOutputStream(fot))
local f = File(luapath)
local errbuffer = {}
local replace = {}
local checked = {}
local lualib = {}
local md5s = {}
local libs = File(activity.ApplicationInfo.nativeLibraryDir).list()
libs = luajava.astable(libs)
for k, v in ipairs(libs) do
--libs[k]="lib/armeabi/"..libs[k]
replace[v] = true
end

local mdp = activity.Application.MdDir
local function getmodule(dir)
local mds = File(activity.Application.MdDir .. dir).listFiles()
mds = luajava.astable(mds)
for k, v in ipairs(mds) do
if mds[k].isDirectory() then
getmodule(dir .. mds[k].Name .. "/")
else
mds[k] = "lua" .. dir .. mds[k].Name
replace[mds[k]] = true
end
end
end

getmodule("/")

local function checklib(path)
if checked[path] then
return
end
local cp, lp
checked[path] = true
local f = io.open(path)
local s = f:read("*a")
f:close()
for m, n in s:gmatch("require *%(? *\"([%w_]+)%.?([%w_]*)") do
cp = string.format("lib%s.so", m)
if n ~= "" then
lp = string.format("lua/%s/%s.lua", m, n)
m = m .. '/' .. n
else
lp = string.format("lua/%s.lua", m)
end
if replace[cp] then
replace[cp] = false
end
if replace[lp] then
checklib(mdp .. "/" .. m .. ".lua")
replace[lp] = false
lualib[lp] = mdp .. "/" .. m .. ".lua"
end
end
for m, n in s:gmatch("import *%(? *\"([%w_]+)%.?([%w_]*)") do
cp = string.format("lib%s.so", m)
if n ~= "" then
lp = string.format("lua/%s/%s.lua", m, n)
m = m .. '/' .. n
else
lp = string.format("lua/%s.lua", m)
end
if replace[cp] then
replace[cp] = false
end
if replace[lp] then
checklib(mdp .. "/" .. m .. ".lua")
replace[lp] = false
lualib[lp] = mdp .. "/" .. m .. ".lua"
end
end
end

replace["libluajava.so"] = false

local function addDir(out, dir, f)
local entry = ZipEntry("assets/" .. dir)
out.putNextEntry(entry)
local ls = f.listFiles()
for n = 0, #ls - 1 do
local name = ls[n].getName()
if name==(".using") then
checklib(luapath .. dir .. name)
elseif name:find("%.apk$") or name:find("%.luac$") or name:find("^%.") then
elseif name:find("%.lua$") then
checklib(luapath .. dir .. name)
local path, err = console.build(luapath .. dir .. name)
if path then
if replace["assets/" .. dir .. name] then
table.insert(errbuffer, dir .. name .. "/.aly")
end
local entry = ZipEntry("assets/" .. dir .. name)
out.putNextEntry(entry)

replace["assets/" .. dir .. name] = true
copy(FileInputStream(File(path)), out)
table.insert(md5s, LuaUtil.getFileMD5(path))
os.remove(path)
else
table.insert(errbuffer, err)
end
elseif name:find("%.aly$") then
local path, err = console.build(luapath .. dir .. name)
if path then
name = name:gsub("aly$", "lua")
if replace["assets/" .. dir .. name] then
table.insert(errbuffer, dir .. name .. "/.aly")
end
local entry = ZipEntry("assets/" .. dir .. name)
out.putNextEntry(entry)

replace["assets/" .. dir .. name] = true
copy(FileInputStream(File(path)), out)
table.insert(md5s, LuaUtil.getFileMD5(path))
os.remove(path)
else
table.insert(errbuffer, err)
end
elseif ls[n].isDirectory() then
addDir(out, dir .. name .. "/", ls[n])
else
local entry = ZipEntry("assets/" .. dir .. name)
out.putNextEntry(entry)
replace["assets/" .. dir .. name] = true
copy(FileInputStream(ls[n]), out)
table.insert(md5s, LuaUtil.getFileMD5(ls[n]))
end
end
end

this.update("正在编译...");
if f.isDirectory() then
require "permission"
dofile(luapath .. "init.lua")
if user_permission then
for k, v in ipairs(user_permission) do
user_permission[v] = true
end
end

local ss, ee = pcall(addDir, out, "", f)
if not ss then
table.insert(errbuffer, ee)
end
--print(ee,dump(errbuffer),dump(replace))

local wel = File(luapath .. "icon.png")
if wel.exists() then
local entry = ZipEntry("res/drawable/icon.png")
out.putNextEntry(entry)
replace["res/drawable/icon.png"] = true
copy(FileInputStream(wel), out)
end
local wel = File(luapath .. "welcome.png")
if wel.exists() then
local entry = ZipEntry("res/drawable/welcome.png")
out.putNextEntry(entry)
replace["res/drawable/welcome.png"] = true
copy(FileInputStream(wel), out)
end
else
return "error"
end

--print(dump(lualib))
for name, v in pairs(lualib) do
local path, err = console.build(v)
if path then
local entry = ZipEntry(name)
out.putNextEntry(entry)
copy(FileInputStream(File(path)), out)
table.insert(md5s, LuaUtil.getFileMD5(path))
os.remove(path)
else
table.insert(errbuffer, err)
end
end

function touint32(i)
local code = string.format("%08x", i)
local uint = {}
for n in code:gmatch("..") do
table.insert(uint, 1, string.char(tonumber(n, 16)))
end
return table.concat(uint)
end

this.update("正在打包...");
local entry = zis.getNextEntry();
while entry do
local name = entry.getName()
local lib = name:match("([^/]+%.so)$")
if replace[name] then
elseif lib and replace[lib] then
elseif name:find("^assets/") then
elseif name:find("^lua/") then
elseif name:find("META%-INF") then
else
local entry = ZipEntry(name)
out.putNextEntry(entry)
if entry.getName() == "AndroidManifest.xml" then
if path_pattern and #path_pattern > 1 then
path_pattern = ".*\\\\." .. path_pattern:match("%w+$")
end
local list = ArrayList()
local xml = AXmlDecoder.read(list, zis)
local req = {
[activity.getPackageName()] = packagename,
[info.nonLocalizedLabel] = appname,
[ver] = appver,
[".*\\\\.lua"] = "",
[".*\\\\.luac"] = "",
}
--设置关联文件后缀
if path_pattern==nil or path_pattern=="" then
req[".*\\\\.alp"] = ""
req["application/alp"] = "application/1234567890"
else
path_pattern=path_pattern:match("%w+$") or path_pattern
req[".*\\\\.alp"] = ".*\\\\."..path_pattern
req["application/alp"] = "application/"..path_pattern
end

for n = 0, list.size() - 1 do
local v = list.get(n)

if req[v] then
list.set(n, req[v])

elseif user_permission then
local p = v:match("%.permission%.([%w_]+)$")
if p and (not user_permission[p]) then
list.set(n, "android.permission.UNKNOWN")
end
end
end
local pt = activity.getLuaPath(".tmp")
local fo = FileOutputStream(pt)
xml.write(list, fo)
local code = activity.getPackageManager().getPackageInfo(activity.getPackageName(), 0).versionCode
fo.close()
local f = io.open(pt)
local s = f:read("a")
f:close()
s = string.gsub(s, touint32(code), touint32(tointeger(appcode) or 1),1)
s = string.gsub(s, touint32(18), touint32(tointeger(appsdk) or 18),1)

local f = io.open(pt, "w")
f:write(s)
f:close()
local fi = FileInputStream(pt)
copy(fi, out)
os.remove(pt)
elseif not entry.isDirectory() then
copy2(zis, out)
end
end
entry = zis.getNextEntry()
end
out.setComment(table.concat(md5s))
--print(table.concat(md5s,"/n"))
zis.close();
out.closeEntry()
out.close()

if #errbuffer == 0 then
this.update("正在签名...");
os.remove(apkpath)
Signer.sign(tmp, apkpath)
os.remove(tmp)
activity.installApk(apkpath)
--[[import "android.net.*"
import "android.content.*"
i = Intent(Intent.ACTION_VIEW);
i.setDataAndType(activity.getUriForFile(File(apkpath)), "application/vnd.android.package-archive");
i.addFlags(Intent.FLAG_GRANT_READ_URI_PERMISSION);
i.addFlags(Intent.FLAG_ACTIVITY_NEW_TASK);
this.update("正在打开...");
activity.startActivityForResult(i, 0);]]
return "打包成功:" .. apkpath
else
os.remove(tmp)
this.update("打包出错:\n " .. table.concat(errbuffer, "\n"));
return "打包出错:\n " .. table.concat(errbuffer, "\n")
end
end

--luabindir=activity.getLuaExtDir("bin")
--print(activity.getLuaExtPath("bin","a"))
local function bin(path)
local p = {}
local e, s = pcall(loadfile(path .. "init.lua", "bt", p))
if e then
create_error_dlg2()
create_bin_dlg()
bin_dlg.show()
activity.newTask(binapk, update, callback).execute { path, activity.getLuaExtPath("bin", p.appname .. "_" .. p.appver .. ".apk") }
else
Toast.makeText(activity, "工程配置文件错误." .. s, Toast.LENGTH_SHORT).show()
end
end

--bin(activity.getLuaExtDir("project/demo").."/")
return bin

400 多行就实现了打包功能,不得不说还是很简洁的(指代码大小)。

其实阅读这部分代码也不算难,我们只需要关注 binapk 函数就可以了。它接收两个参数,一个是项目路径,一个是打包生成 apk 的路径。

接下来来一步步跟随我带注释的源码阅读,剖开内核本质。

1. 检查哪些库需要导入

先看看 binapk 函数的开头:

require "import"
import "console"
compile "mao"
compile "sign"
import "java.util.zip.*"
import "java.io.*"
import "mao.res.*"
import "apksigner.*"
local b = byte[2 ^ 16]

--复制文件
local function copy(input, output)
LuaUtil.copyFile(input, output)
input.close()
end
--复制文件,但是不关闭输入流
local function copy2(input, output)
LuaUtil.copyFile(input, output)
end
--创建父文件夹
local temp = File(apkpath).getParentFile();
if (not temp.exists()) then
if (not temp.mkdirs()) then
error("create file " .. temp.getName() .." fail");
end
end

--临时的apk产物
local tmp = luajava.luadir .. "/tmp.apk"
local info = activity.getApplicationInfo()
--当前程序(也就是底包)的版本号
local ver = activity.getPackageManager()getPackageInf(activity.getPackageName(), 0)versionName
--底包的内部版本号
local code = activity.getPackageManager(getPackageInfo(activity.getPackageName(), 0versionCode
--local zip=ZipFile(info.publicSourceDir)
local zipFile = File(info.publicSourceDir)
local fis = FileInputStream(zipFile);
--local checksum = CheckedInputStream(fis, Adler3());
--从 zipFile 到这都是创建底包的输入流(读取底包数据)
local zis = ZipInputStream(BufferedInputStream(fis);
local fot = FileOutputStream(tmp)
--local checksum2 = CheckedOutputStream(fot,Adler32();
--zip 输出流,写入到临时的 apk 产物
local out = ZipOutputStream(BufferedOutputStrea(fot))
local f = File(luapath)
--打包时产生错误的缓存 buffer,因为就算中途打包失败也不能直接抛错,而是需要捕获处理,到后面清理缓存完了在报错
local errbuffer = {}
--这个表有点复杂,通俗的说就是一个 {path:boolean} 这样格式的表,左边的是路径,右边的是布尔值,表示是否已经添加(替换)到了目标 apk 中,如果为 false 的话在后续会在从底包里添加进去。
local replace = {}
--这个表用于检测当前需要从底包导入的 lua/so 库,是否已经导入过了
local checked = {}
--lua 的导入库库列
local lualib = {}
--部分文件的 md5 集合,这个东西不用管。
local md5s = {}
local libs = File(activityApplicationInfonativeLibraryDir).list()
--这里是获取so库列表
libs = luajava.astable(libs)

基本上看注释都知道有啥用了吧…

继续看导入库的部分:

--遍历 so 库
for k, v in ipairs(libs) do
--libs[k]="lib/armeabi/"..libs[k]
--设置为 ture,也就是默认不打包进去
replace[v] = true
end

local mdp = activity.Application.MdDir
--获取底包里面 "./lua/" 的底库文件
local function getmodule(dir)
local mds = File(activity.Application.MdDir .. dir).listFiles()
--获取文件对象转成列表
mds = luajava.astable(mds)
for k, v in ipairs(mds) do
--如果为文件夹,递归获取
if mds[k].isDirectory() then
getmodule(dir .. mds[k].Name .. "/")
else
--这里设置一遍 mds[k] 的意义是啥??
--反正就是拼接出来 lua 库路径,设置默认不打包进去
mds[k] = "lua" .. dir .. mds[k].Name
replace[mds[k]] = true
end
end
end

getmodule("/")

--检查代码里有那些库是需要打包进 apk 的
--path 就是代码路径
local function checklib(path)
--导入过了就不用再次导入了
if checked[path] then
return
end
local cp, lp
--设置为 true,也就是导入过
checked[path] = true
local f = io.open(path)
local s = f:read("*a")
f:close()
--读取代码文件并且正则匹配(检测 require)
for m, n in s:gmatch("require *%(? *\"([%w_]+)%.?([%w_]*)") do
--m 第一层路径, n 第二层路径
--例如, import "loadlayout" 这里只有一层路径。
--import "socket.t" 这里就有第二层路径了。

--cp就是转换为so库的路径
cp = string.format("lib%s.so", m)
if n ~= "" then
--两层路径
lp = string.format("lua/%s/%s.lua", m, n)
m = m .. '/' .. n
else
--一层路径
lp = string.format("lua/%s.lua", m)
end
--是 lib 库吗?是的话设置为 false,那就是需要导入了。
if replace[cp] then
replace[cp] = false
end
--是 lua 库?
if replace[lp] then
--检测 lua 库文件锁需要导入的其他 lua 文件
checklib(mdp .. "/" .. m .. ".lua")
--设置为需要导入
replace[lp] = false
lualib[lp] = mdp .. "/" .. m .. ".lua"
end
end
--如上,只是换成检测 import
for m, n in s:gmatch("import *%(? *\"([%w_]+)%.?([%w_]*)") do
cp = string.format("lib%s.so", m)
if n ~= "" then
lp = string.format("lua/%s/%s.lua", m, n)
m = m .. '/' .. n
else
lp = string.format("lua/%s.lua", m)
end
if replace[cp] then
replace[cp] = false
end
if replace[lp] then
checklib(mdp .. "/" .. m .. ".lua")
replace[lp] = false
lualib[lp] = mdp .. "/" .. m .. ".lua"
end
end
end

这一部分代码就被我们啃下啦!继续看编译assets代码部分吧。

2.编译项目lua代码

--设置 libluajava.so 为 false,也就是强制需要这个库(毕竟是 lua 实现库)
replace["libluajava.so"] = false

--添加文件夹到 apk 的 assets 上,
local function addDir(out, dir, f)
--创建一个 ZipEntry
local entry = ZipEntry("assets/" .. dir)
out.putNextEntry(entry)
--获取传入的文件夹的列表
local ls = f.listFiles()
for n = 0, #ls - 1 do
--文件名
local name = ls[n].getName()
if name==(".using") then
--这个是主动声明需要导入的库文件,注意不会添加进去
checklib(luapath .. dir .. name)
-- apk,luac 不打包进去?
elseif name:find("%.apk$") or name:find("%.luac$") or name:find("^%.") then
--是 lua 代码
elseif name:find("%.lua$") then
--检查引入库
checklib(luapath .. dir .. name)
--编译代码
local path, err = console.build(luapath .. dir .. name)
if path then
if replace["assets/" .. dir .. name] then
--重复 aly 和 lua
table.insert(errbuffer, dir .. name .. "/.aly")
end
--放入 zip 元素
local entry = ZipEntry("assets/" .. dir .. name)
out.putNextEntry(entry)
--设置已经加进去 apk
replace["assets/" .. dir .. name] = true
--真正的复制加入进去 apk
copy(FileInputStream(File(path)), out)
--不关心
table.insert(md5s, LuaUtil.getFileMD5(path))
--移除
os.remove(path)
else
--出错
table.insert(errbuffer, err)
end
--是aly
elseif name:find("%.aly$") then
--编译文件
local path, err = console.build(luapath .. dir .. name)
if path then
--已经编译成了变成 lua 代码(包装而已),就替换名字为 lua
name = name:gsub("aly$", "lua")
--重复 lua 和 aly
if replace["assets/" .. dir .. name] then
table.insert(errbuffer, dir .. name .. "/.aly")
end
local entry = ZipEntry("assets/" .. dir .. name)
out.putNextEntry(entry)
--设置加入进去
replace["assets/" .. dir .. name] = true
--复制
copy(FileInputStream(File(path)), out)
table.insert(md5s, LuaUtil.getFileMD5(path))
--移除
os.remove(path)
else
--出错
table.insert(errbuffer, err)
end
elseif ls[n].isDirectory() then
--继续递归遍历
addDir(out, dir .. name .. "/", ls[n])
else
--其他的东西就直接加入吧。
local entry = ZipEntry("assets/" .. dir .. name)
out.putNextEntry(entry)
replace["assets/" .. dir .. name] = true
copy(FileInputStream(ls[n]), out)
table.insert(md5s, LuaUtil.getFileMD5(ls[n]))
end
end
end


this.update("正在编译...");
if f.isDirectory() then
--导入权限库
require "permission"
--直接 dofile,甚至都没用 load 设置 env 我哭死
dofile(luapath .. "init.lua")
--项目需要的权限列表
if user_permission then
for k, v in ipairs(user_permission) do
--需要导入
user_permission[v] = true
end
end

--pcall 处理下免得直接给抛错了,这里调用 addDir 就是开始扫描项目里的 assets
local ss, ee = pcall(addDir, out, "", f)
if not ss then
table.insert(errbuffer, ee)
end
--print(ee,dump(errbuffer),dump(replace))

--检测是否有 icon
local wel = File(luapath .. "icon.png")
if wel.exists() then
local entry = ZipEntry("res/drawable/icon.png")
out.putNextEntry(entry)
--有的话设置为 true,避免等会遍历底包文件时候重复加入
replace["res/drawable/icon.png"] = true
copy(FileInputStream(wel), out)
end
--检测是否有启动图
local wel = File(luapath .. "welcome.png")
if wel.exists() then
local entry = ZipEntry("res/drawable/welcome.png")
out.putNextEntry(entry)
--有的话设置为 true,避免等会遍历底包文件时候重复加入
replace["res/drawable/welcome.png"] = true
copy(FileInputStream(wel), out)
end
else
return "error"
end
--遍历 lua 库,编译然后加入到 apk
for name, v in pairs(lualib) do
local path, err = console.build(v)
if path then
local entry = ZipEntry(name)
out.putNextEntry(entry)
copy(FileInputStream(File(path)), out)
table.insert(md5s, LuaUtil.getFileMD5(path))
os.remove(path)
else
table.insert(errbuffer, err)
end
end

3.复制底包文件到目标apk

--axml 替换数字
function touint32(i)
local code = string.format("%08x", i)
local uint = {}
for n in code:gmatch("..") do
table.insert(uint, 1, string.char(tonumber(n, 16)))
end
return table.concat(uint)
end

this.update("正在打包...");
local entry = zis.getNextEntry();
--这里是把底包之前的文件都给加入目标 apk 去
while entry do
local name = entry.getName()
--正则匹配so
local lib = name:match("([^/]+%.so)$")
--如果底包的这个文件在之前就加入过了就跳过
if replace[name] then
--是否加入 so过(或者说是否需要加入)
elseif lib and replace[lib] then
--不加入底包的 assets
elseif name:find("^assets/") then
--不加入底包的 lua
elseif name:find("^lua/") then
--不加入签名相关配置文件
elseif name:find("META%-INF") then
else
--创建新的 entry
local entry = ZipEntry(name)
out.putNextEntry(entry)
--是否为 AndroidManifest?
if entry.getName() == "AndroidManifest.xml" then
--这里的 path_pattern 应该是前面 dofile 的结果,就是声明能打开的文件关联的后缀
if path_pattern and #path_pattern > 1 then
path_pattern = ".*\\\\." .. path_pattern:match("%w+$")
end
local list = ArrayList()
--解码axml
local xml = AXmlDecoder.read(list, zis)
--需要替换的东西 key 是原来的,value 是目标
local req = {
--当前软件的包名
[activity.getPackageName()] =
packagename, --目标包名
--程序的名字
[info.nonLocalizedLabel] = appname,
--版本号
[ver] = appver,
--alua 的文件关联后缀,不要了。
[".*\\\\.lua"] = "",
[".*\\\\.luac"] = "",
}

--读取 xml 的字段
local xml = AXmlDecoder.read(list, zis)
local req = {
[activity.getPackageName()] = packagename,
[info.nonLocalizedLabel] = appname,
[ver] = appver,
[".*\\\\.lua"] = "",
[".*\\\\.luac"] = "",
}
--设置关联文件后缀
if path_pattern==nil or path_pattern=="" then
req[".*\\\\.alp"] = ""
req["application/alp"] = "application/1234567890"
else
path_pattern=path_pattern:match("%w+$") or path_pattern
req[".*\\\\.alp"] = ".*\\\\."..path_pattern
req["application/alp"] = "application/"..path_pattern
end
--遍历 amxl字段列表
for n = 0, list.size() - 1 do
local v = list.get(n)
--需要替换
if req[v] then
list.set(n, req[v])
--呃,如果是权限的话
elseif user_permission then
local p = v:match("%.permission%.([%w_]+)$")
--这里搞笑的是 alua 是全权限的,也就是说,它是过滤你不设置的权限为空权限,剩下的就都是你设置的权限了。
if p and (not user_permission[p]) then
list.set(n, "android.permission.UNKNOWN")
end
end
end
local pt = activity.getLuaPath(".tmp")
local fo = FileOutputStream(pt)
--写入编辑后的到 axml 缓存文件里
xml.write(list, fo)
local code = activity.getPackageManager().getPackageInfo(activity.getPackageName(), 0).versionCode
fo.close()
local f = io.open(pt)
local s = f:read("a")
f:close()
--直接替换数字常量的版本号,sdk 等
s = string.gsub(s, touint32(code), touint32(tointeger(appcode) or 1),1)
s = string.gsub(s, touint32(18), touint32(tointeger(appsdk) or 18),1)

local f = io.open(pt, "w")
f:write(s)
f:close()
local fi = FileInputStream(pt)
--打到 ap k里
copy(fi, out)
--删除缓存
os.remove(pt)
elseif not entry.isDirectory() then
--其他的就直接复制到 apk 里了,注意是 zip 流不能关所以用的 copy2
copy2(zis, out)
end

--获取下一个zip里的元素
entry = zis.getNextEntry()
end
end
-- md5 表用在这。。
out.setComment(table.concat(md5s))
--print(table.concat(md5s,"/n"))
zis.close();
out.closeEntry()
out.close()

4.签名apk

--没有出错的话
if #errbuffer == 0 then
this.update("正在签名...");
--删除旧的 apk
os.remove(apkpath)
--签名
Signer.sign(tmp, apkpath)
--删除 tmp
os.remove(tmp)
--启动安装 apk
activity.installApk(apkpath)
return "打包成功:" .. apkpath
else
--删除 tmp
os.remove(tmp)
--弹出打包错误
this.update("打包出错:\n " .. table.concat(errbuffer, "\n"));
return "打包出错:\n " .. table.concat(errbuffer, "\n")
end

怎么样,这就给分析完了吧。很高兴你能看到这里,能看到这里的说明你对 AndroLua 也是很感兴趣了。

尾声

总结一下 AndroLua+ 的打包流程吧。

它通过使用底包,检查导入库等方式,尽量用最小的库和代码实现打包功能,有很快的打包速度。由于本身是基于lua实现的,lua是可动态运行的,替换 assets 基本就可以实现一半的打包了。

其实熟读 bin.lua 还是很有用的,比如你可以扩展导入库的路径,自己用签名库等等,这是作为一个 「Lua IDE」的基本功。

比较幽默的的是有一些人没怎么读过,用个 bin.lua 给 androlua 换了个 UI 就写出来所谓 「Lua IDE」了。至少你得学学 andlua 啊,人家后续也是研究研究,加上了 java 编译 (感觉没大用)。

下期还不知道出什么,评论区留言?

参考

  1. 从构建工具看 Android APK 编译打包流程

评论